Aggiornamento tecnico sul sistema di trattamento acque in fase di realizzazione

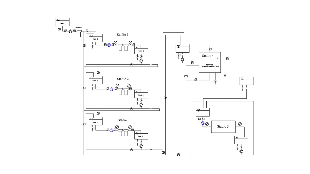
Figura 1: Diagramma P&I

Nell’immagine viene illustrato il diagramma di funzionamento dell’impianto che è stato progettato, e che attualmente è in fase di realizzazione, all’interno del progetto SmartH2O.

Dallo schema riportato in Figura 1 è possibile individuare i diversi stadi, disposti in configurazione “serie” l’uno rispetto l’altro. L’impianto è inoltre dotato di rami di bypass che permettono di attivare o disattivare i vari stadi, in modo da non compromettere l’utilizzo di tutto il sistema qualora uno o più stadi necessiti di manutenzione. L’utilizzo di dispositivi per il contenimento di materiale filtrante con medesime caratteristiche per diversi stadi permette inoltre di variare la sequenza degli stadi stessi.

Nello specifico tre stadi verranno gestiti con apposite “cartucce” contenenti le soluzioni innovative specifiche di ogni stadio (geopolimeri, zeoliti, IPA-PFAS, etc.), mentre i due stadi a valle si basano su soluzioni fotocatalitiche ed elettrofotocatalitiche con materiali quali TiO2 e WO3.

Dei serbatoi monte e valle di ogni stadio permetteranno la gestione dei diversi tempi di trattamento, al fine di caratterizzare al meglio i diversi stadi filtranti utilizzati. Un prefiltro iniziale permetterà una prima rimozione di depositi nelle acque che potrebbero danneggiare o, quantomeno compromettere, l’efficacia dei sistemi di filtrazione adottate o, ancor peggio, ridurre la normale vita utile delle soluzioni impiegate.

Infine, per la fase di diagnostica è stata inserita della componentistica di monitoraggio, misurazione e controllo dell’impianto, quali valvole e misuratori di portata per ogni stadio di filtrazione.

Figura 2: Skid 1 finale

L’impianto nel suo insieme sarà composto da due skid, uno dei quali illustrato nella Figura 2.

Il primo skid contiene gli stadi 1, 2 e 3 (in riferimento alla Figura 1), ovvero gli stadi contenenti i dispositivi a cartuccia. Questo primo skid avrà ingombri finali di circa 2700 mm di lunghezza, 1650 mm di profondità e con un’altezza di 1500 mm.

Il secondo skid invece contiene gli stadi di fotocatalisi e di elettrofotocatalisi (stadi 3 e 4). Questo skid avrà dimensioni di circa 1700 mm di lunghezza, 1700 mm di profondità e 1700 mm di altezza.

Nella parte inferiore dell’immagine si possono notare le uscite dello skid 1, così come è possibile individuare le “cartucce” per i primi tre stadi. I serbatoi garantiscono di gestire tempi di trattamento più lunghi rispetto al preventivato, inoltre permettono che le operazioni di pulizia risultino più agevoli.

Figura 3 – Skid 2 finale

Per lo stadio di fotoelettrocatalisi (stadio 4), inserito nel secondo skid, che è mostrato in Figura 3, i serbatoi hanno invece il fine di delimitare il corretto volume di fluido a monte e a valle del reattore, in modo da garantire il corretto volume all’interno del reattore durante la fase di trattamento.

Figura 4: Dettaglio stadio fotoelettrocatalisi

Un dettaglio dello stadio di elettrofotocatalisi è presente in queste due immagini (Fig. 3 e Fig. 4), dove si può notare il quarto e il quinto stadio. Il reattore fotoelettrocatalitico contiene sei lampade UV-C, poste verticalmente al suo interno, così come vi alloggeranno anodo e catodo necessari alla attivazione della reazione elettrofotocatalitica. Il fluido verrà inserito al suo interno e subirà il trattamento per il tempo richiesto grazie ai due serbatoi di accumulo a monte e a valle dello stadio. Tramite un sistema di ricircolo si garantirà che le particelle di fluido all’interno del reattore subiscano il medesimo trattamento. Nella seconda foto inserita si può individuare il quinto stadio di filtrazione, il cilindro posto nella zona centrale dello skid, ovvero quello che prevede l’attivazione di nanoparticelle di TiO2 per mezzo di una lampada UV-C.

Torna in alto